学院新闻

通知公告
位置: 首页 > 学院新闻 > 通知公告 > 正文

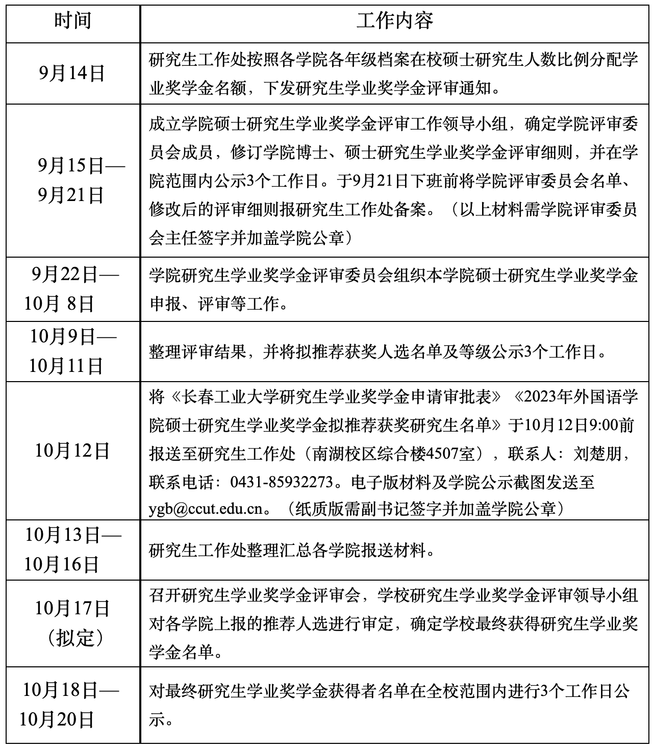
yl6776永利集团2023年研究生学业奖学金评审工作日程安排

发布者:   时间:2023-09-20   点击数:


版权所有:中国·yl6776(永利)MACAU集团官网-Green Moving Future  吉ICP备05002091号-1

手机版